24小时AI快讯 实时更新

聚合全平台资讯,带你了解最新的全球AI动态

2026-03-17
10:56
未来五年没有“政策租”了:园区如何应对“十五五”大考?
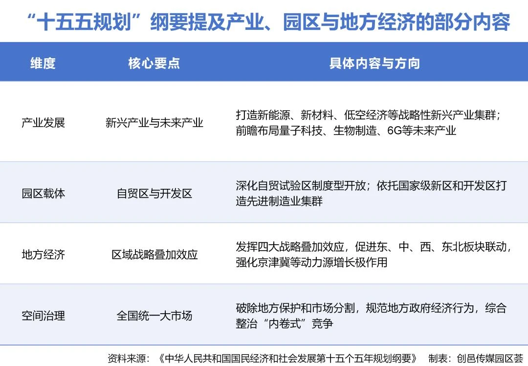
2026年3月,随着“十五五”规划纲要(2026-2030年)的发布,我国现代化建设进入承前启后的关键五年。作为基本实现社会主义现代化目标冲刺前的最后一个完整五年规划,“十五五”在产业体系、园区平台和区域经济布局上呈现出全新的逻辑框架。 对于园区运营者、地方政府和产业投资者而言,读懂这份规划中的深层信号,才能在未来五年的发展格局中找准自己的位置。 产业逻辑:告别“内卷”,拥抱新质生产力 “十五五”规划将“建设现代化产业体系”摆在战略任务的前列,核心是推动产业的高端化、智能化、绿色化。但与以往不同的是,这一次的产业布局更加强调因地制宜和全国一盘棋。 传统产业仍是基本盘。化工、机械、造船等重点产业的提质升级被放在重要位置。规划明确提出,通过新技术改造传统产业,预计未来五年将释放约10万亿元的市场空间。这意味着,园区招商不能一味追求高大上的新兴产业,服务好现有存量企业的数字化转型,同样是重要的增长点。 新兴产业和未来产业则是决胜盘。规划圈定了两大重点方向:一是打造新能源、新材料、航空航天、低空经济等战略性新兴产业集群;二是前瞻布局量子科技、生物制造、氢能和核聚变能、...
来源: 36kr4次阅读
未来五年没有“政策租”了:园区如何应对“十五五”大考?
10:52
钟睒睒加码智能化,宗馥莉砍掉机器人公司到底损失有多大?
近日,宗馥莉解散集团旗下机器人子公司引发市场聚焦。 全球拼命投资机器人,宗馥莉却做出了一个相反决定。据界面等媒体报道,近日机器人行业传来炸裂大消息,中国矿泉水巨头娃哈哈负责人宗馥莉,狠心干掉了父亲精心布局的娃哈哈机器人公司——娃哈哈精机。 天眼查APP显示,娃哈哈精机新增了一则注销备案,原因为“决议解散”。这意味着,娃哈哈彻底与全球最大风口告别。提起娃哈哈精机外界可能有些陌生,但这却是宗馥莉父亲、娃哈哈已故前掌门宗庆后为娃哈哈未来谋划“多元化”布局的前瞻性方向。2010年,传统制造业面临改革困境,全球渐渐兴起智能化,宗庆后意识到传统生产线亟需创新,想出通过“多元化”寻找第二增长曲线。 在2026年的全球商业版图中,人工智能与机器人技术已不再是“锦上添花”的点缀,而是传统制造业生存的“空气与水”。与娃哈哈相反的是,食饮行业正在疯狂涌入具身智能、食品巨头争相布局“黑灯工厂”。 这意味着,由娃哈哈已故掌门人宗庆后生前精心布局、旨在为集团打造第二增长曲线的机器人板块,在其女儿宗馥莉手中被正式“断臂”。在全球拼命投资机器人的时代洪流中,宗馥莉的这一“逆行”操作,究竟是基于成本考量...
来源: 36kr3次阅读
钟睒睒加码智能化,宗馥莉砍掉机器人公司到底损失有多大?
10:48
B站完成了一场透支式盈利
港股行情已经越来越让人看不懂了。尤其是互联网公司的股价,呈现出了一种“无论财报好坏,资金都用脚投票”的诡异状态。国际资本非常关心科技类上市公司在AI时代的护城河和统治力,以至于到了有些偏执的程度。相比AI冲击和流动性扰动,市场资金对于科技公司的成长性关注度其实同样高,尤其警惕企业会变成某种带有科技色彩的公共事业股。过去,互联网公司的估值很大程度上建立在用户持续增长,和流量无限变现的预期之上。但现在电商、本地生活等互联网核心业务的“老龄化”似乎已不可避免。即便是拥有最高的年轻用户比例的哔哩哔哩,市场也没有放过。哔哩哔哩股价表现(自2025年10月至今)B站拥有超过80%的35岁以下用户,这在任何平台眼中都是梦寐以求的。但市场的残酷在于,拥有年轻人和拥有年轻人的钱之间,存在一个巨大的且似乎越来越宽的鸿沟。所以,在交出了史上最优财报之后,B站的股价仍然没有任何起色。私域流量最近,B站发布了那份让市场等了足足十年的财报——2025年首次实现全年盈利,调整后净利润高达25.9亿元。消息一出,市场舆论瞬间分裂,一边是“小破站终于长大了”的感慨,另一边则是“B站再也不是那个B站了”的质疑。其中因为不...
来源: TechWeb3次阅读
B站完成了一场透支式盈利
10:28
车柜分离与按吨收费切入工业物流腹地,电氢智运打造无人驾驶场景应用新范式
当资本市场对Robotaxi的漫长商业化之路感到疲惫,对小区、楼宇里穿梭的无人配送小车竞争内卷感到审慎时,一家名为上海电氢智运机器人科技有限公司的初创企业则将目光投向一个更“厚重”、更“沉闷”,却也可能是更现实、更广阔的赛道——工业物流场景的无人驾驶。 在这片关于工业Robotvan的江湖中,电氢智运已在这一赛道悄然构筑起一个集“产业股东+顶尖技术+创新模式”于一体的高壁垒样本。公司不仅获得了四川金顶、汉得信息两家A股上市公司以及国电投旗下资本的联合孵化,更与北京大学成立了校级人工智能联合实验室。更重要的是,其首创的“0首付、按吨收费”模式,已撬动近2.7亿元正式订单及超10亿元意向订单,指向超过4000台自动驾驶物流车的落地需求。 这家公司的故事,并非又一个“技术改变世界”的浪漫叙事,而是一个深刻理解中国工业现实、用工程化思维解决成本与效率矛盾的硬核商业案例。它试图回答一个关键问题:在劳动力红利消退、环保与安全压力骤增的今天,中国庞大的工业体系,其物流“毛细血管”该如何实现智能化跃迁? 一、被遗忘的“物流腹地”:3-35吨级的无人化真空带 配送行业的智能化升级呈...
来源: 36kr3次阅读
车柜分离与按吨收费切入工业物流腹地,电氢智运打造无人驾驶场景应用新范式
09:03
Apple Watch 又添救命功能,房颤患者终于有了专属院外管家
3 月 17 日早 9 点,Apple Watch 正式上线移动房颤迹象记录软件功能(海外命名为“房颤历史”),进一步完善了 Apple Watch 的心脏健康守护体系。该功能专为已确诊房颤患者打造,帮助患者在院外实现病情的长期健康管理,也让可穿戴设备的临床价值,从早期筛查正式延伸至疾病全周期管理。与此前面向普通人群的移动心电图房颤提示软件和移动脉率房颤提示软件功能不同,此次新功能精准聚焦 22 岁以上已确诊房颤患者。它的核心价值,在于对房颤负荷的长期追踪。房颤负荷,指心脏处于房颤状态的时间占总监测时间的比例,是评估病情严重程度、指导临床治疗的关键指标。新功能通过「机会性检测」实现后台自动监测,无需用户主动操作,每周会推送一次房颤负荷估算值,让患者清晰掌握自身病情变化。更重要的是,移动房颤迹象记录软件功能并非孤立记录心律数据,而是将房颤负荷与运动、睡眠、体重管理、压力状态等生活方式数据相关联,甚至可以分析出房颤的高发时段,帮助患者发现病情与作息、饮食、运动习惯之间的关联。这些数据会在“健康”App 中生成专业报告,复诊时患者可直接分享给医生,让医生更全面地了解院外真实病情,为节律控制、...
来源: IT之家4次阅读
Apple Watch 又添救命功能,房颤患者终于有了专属院外管家
上一页1313233343562下一页第 1601–1650 条,共 3090 条